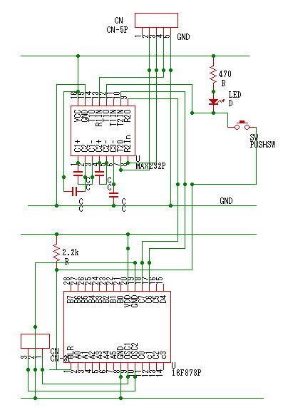
Loader 回路図


数字表示で作成したPICの配線はそのまま利用します。


この写真、一部配線が不足しています。