パルス発振回路
- 555発振回路
- 555
555は、NE555が最初ですが、同様のICが多く提供されています。外付けの抵抗、コンデンサにより、可変範囲の広いタイマーまたは発振器を構成できます。
- 回路
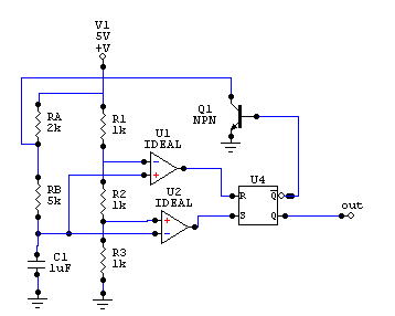
左の、RA,RB,C1が外付け部品です。C1はRA、RBを通して充電されます。C1の電圧が、U2の+端子(電源電圧の1/3)を越えると、U3のラッチのRをLにしますが、これは、ラッチの状態を変化させません。C1の電圧が、U1のー端子(電源電圧の2/3)を越えるとU3のR端子をHとし、ラッチを反転させます。これは、Q1をオンとしC1をRBを通して放電を開始します。これが、U2の+端子の電圧より下がると、U4のラッチを反転させて放電を停止させ、再度充電を開始します。

- 発振周期
出力がHレベルの時間は
tH= ln 2* (RA + RB) * C
また、Lレベルの時間は
tL = Ln 2 * RB * C
となります。
部品の誤差で、2割程度の誤差が発生します。
- インバータ発振回路
- TTLインバータ
下図はNOTゲートによる発振回路です。U1Aの入力がLのとき、U1CはRを通してC1を充電します。充電が進み、U1Aの入力がHになると、U1Cの出力が反転し、C1を放電します。

- シュミット素子インバータ
シュミット入力端子を持つインバータ(74HC14)を利用した発振回路です。

発振周波数は 1/(C1*R1) ですが、部品や閾値のばらつきによる誤差で2割程度の誤差がでます。